首页
文联概况
文联简介
文联章程
文联领导
文联委员
内设机构
直属单位
历史沿革
文艺家协会
作家协会
戏剧家协会
音乐家协会
美术家协会
曲艺家协会
舞蹈家协会
民间文艺家协会
摄影家协会
书法家协会
电视艺术家协会
动漫艺术协会
团体会员
通知公告
文艺资讯
文艺评论
考级培训
艺术场馆
品牌活动
彭城画派
书法名城
艺术名家
徐州籍著名文艺家
徐州市作家协会
徐州市戏剧家协会
徐州市音乐家协会
徐州市美术家协会
徐州市曲艺家协会
徐州市舞蹈家协会
徐州市民间文艺家协会
徐州市摄影家协会
徐州市书法家协会
徐州市电视艺术家协会
文献资料
公告 :
徐州市文联预决算公开
书画考级
音乐考级
舞蹈考级
书画培训机构
音乐培训机构
舞蹈培训机构
摄影培训机构
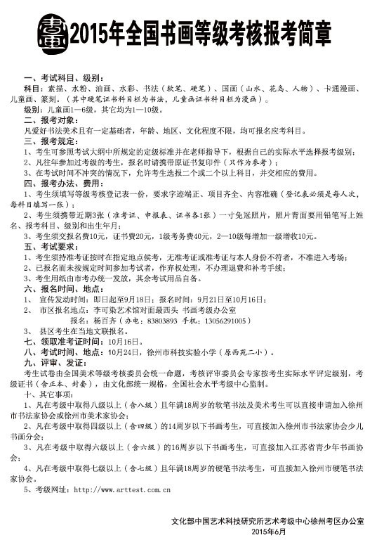
2015年全国书画等级考核报考简章(书法美术考级)